容器镜像是由层组成的。而且这些层一旦创建,就都是不可变的。
镜像层
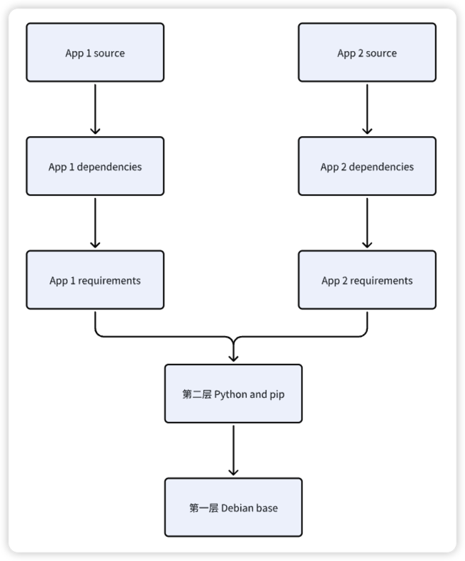
Docker 镜像是由一系列只读层组成的,每一层都代表了 Dockerfile 中的一条指令。以下是该镜像的层级结构:
这是有益的,因为它允许在镜像之间重用层。例如,假设你想要创建另一个 Python 应用程序。由于分层,你可以利用相同的 Python 基础。这将加快构建速度,并减少分发镜像所需的存储和带宽。

镜像允许你通过重用他人的基础镜像来扩展其镜像,这样你只需添加应用程序所需的数据即可。
堆叠层
分层技术借助内容可寻址存储和联合文件系统得以实现。虽然这会涉及一些技术细节,但原理如下:
- 每个层下载完成后,会被提取到主机文件系统上其自己的目录中。
- 当你从镜像运行容器时,会创建一个联合文件系统,其中各层堆叠在一起,形成一个新的统一视图。
- 容器启动时,其根目录会通过 chroot 设置为这个统一目录的位置。
创建联合文件系统时,除了镜像层之外,还会专门为运行中的容器创建一个目录。这使得容器能够对文件系统进行更改,同时保持原始镜像层不受影响。这让你可以从同一个基础镜像运行多个容器。
docker container commit试试使用 docker container commit 命令手动创建新的镜像层
请注意,Dockerfile 是更常用的方式,这里是为了理解其中的工作原理